首页
社区
课程
招聘
初探某加固方案
发表于: 2024-8-12 02:42 55939

初探某加固方案

2024-8-12 02:42
55939
收藏
免费 31
支持
分享
最新回复 (35)
雪    币: 299
活跃值: (1410)
能力值: ( LV2,RANK:10 )
在线值:
发帖
回帖
粉丝
26
大佬 dump下来的so文件被抹掉了 elf文件头 导致SoFixer修复不了 请问这种情况怎么处理????☝️
2024-12-24 10:08
0
雪    币: 4336
活跃值: (5644)
能力值: ( LV12,RANK:260 )
在线值:
发帖
回帖
粉丝
27
北袅 大佬 dump下来的so文件被抹掉了 elf文件头 导致SoFixer修复不了 请问这种情况怎么处理????☝️
把几个必要的字段补充一下让ida能识别代码就行
2024-12-24 10:11
0
雪    币: 10
活跃值: (517)
能力值: ( LV2,RANK:10 )
在线值:
发帖
回帖
粉丝
28
大佬,maps是如何隐藏dex文件,为什么没有执行到hook open? 
2024-12-27 18:15
0
雪    币: 2812
活跃值: (2575)
能力值: ( LV2,RANK:10 )
在线值:
发帖
回帖
粉丝
29
第一次看,好专业,学习了
2024-12-28 00:26
0
雪    币: 0
能力值: ( LV1,RANK:0 )
在线值:
发帖
回帖
粉丝
30
越看越懵逼~
2025-2-21 14:29
0
雪    币: 0
能力值: ( LV1,RANK:0 )
在线值:
发帖
回帖
粉丝
31
想问问 为什么显示安装失败捏
2025-3-18 17:41
0
雪    币: 4336
活跃值: (5644)
能力值: ( LV12,RANK:260 )
在线值:
发帖
回帖
粉丝
32
git_30226bygeee 想问问 为什么显示安装失败捏
看报错
2025-3-20 10:04
0
雪    币: 229
能力值: ( LV1,RANK:0 )
在线值:
发帖
回帖
粉丝
33

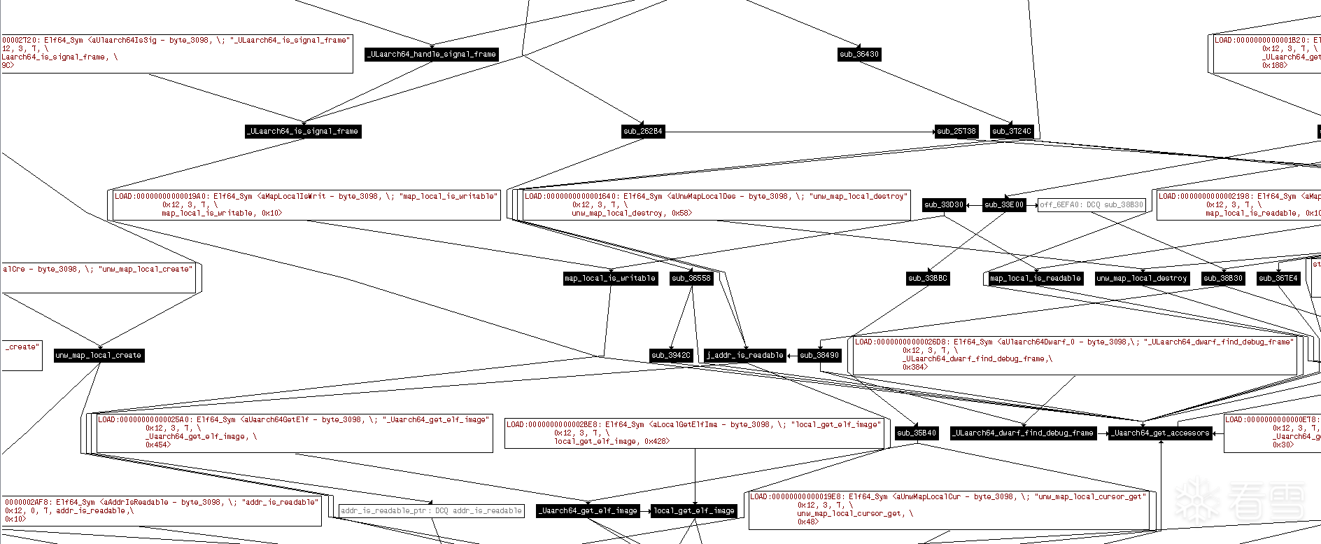
这种怎么破,看着调用链路就想哭也是360的

2025-4-17 18:00
0
雪    币: 1004
活跃值: (94)
能力值: ( LV2,RANK:10 )
在线值:
发帖
回帖
粉丝
34
真巧啊,刚好遇到这个壳
2025-7-17 16:40
0
雪    币: 34
活跃值: (4594)
能力值: ( LV2,RANK:10 )
在线值:
发帖
回帖
粉丝
35
经典文章啊
2025-7-17 22:01
0
雪    币: 1878
活跃值: (4922)
能力值: ( LV3,RANK:25 )
在线值:
发帖
回帖
粉丝
36

其实猜测就是为了隐藏打开dex的操作,那么我们只需要重定向一下maps就可以了

佬 能解释一下 为什么重定向maps之后,就可以通过open函数看到dex了呀。

2025-10-11 17:34
0
游客
登录 | 注册 方可回帖
返回