覆盖13个行业,数据分类分级标准汇编更新啦!(附下载)

发布者:极盾科技
发布于:2023-11-09 14:10

2016年11月,《网络安全法》明确将“数据分类”作为网络安全保护法定义务之一。

2021年9月,《数据安全法》再次具体确立了“数据分类分级保护制度”及其基本原则。

2021年11月,《个人信息保护法》、《网络数据安全管理条例(征求意见稿)》相继出台,明确提出建立数据分类分级保护制度。


12变32!


去年底,小编分享了「国家层面、行业层面、地方层面」出台的12数据分类分级标准指南的总结汇编。


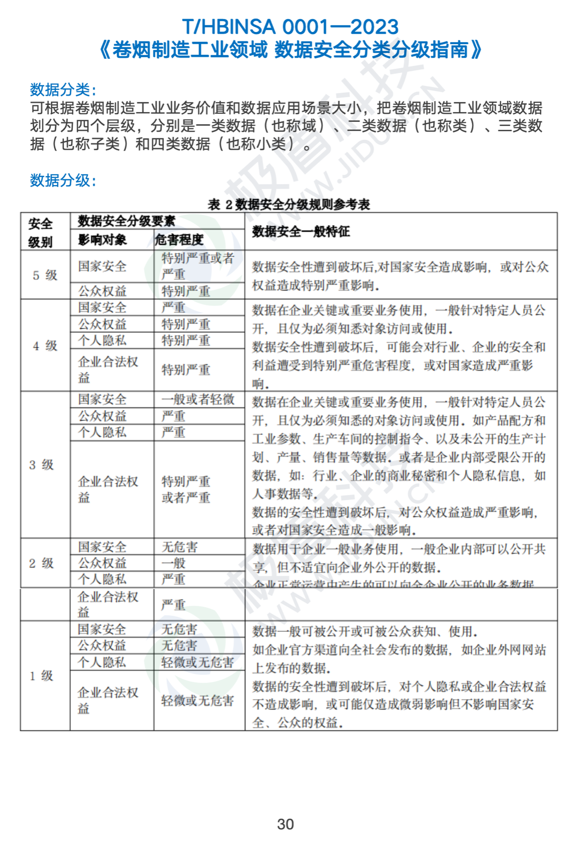
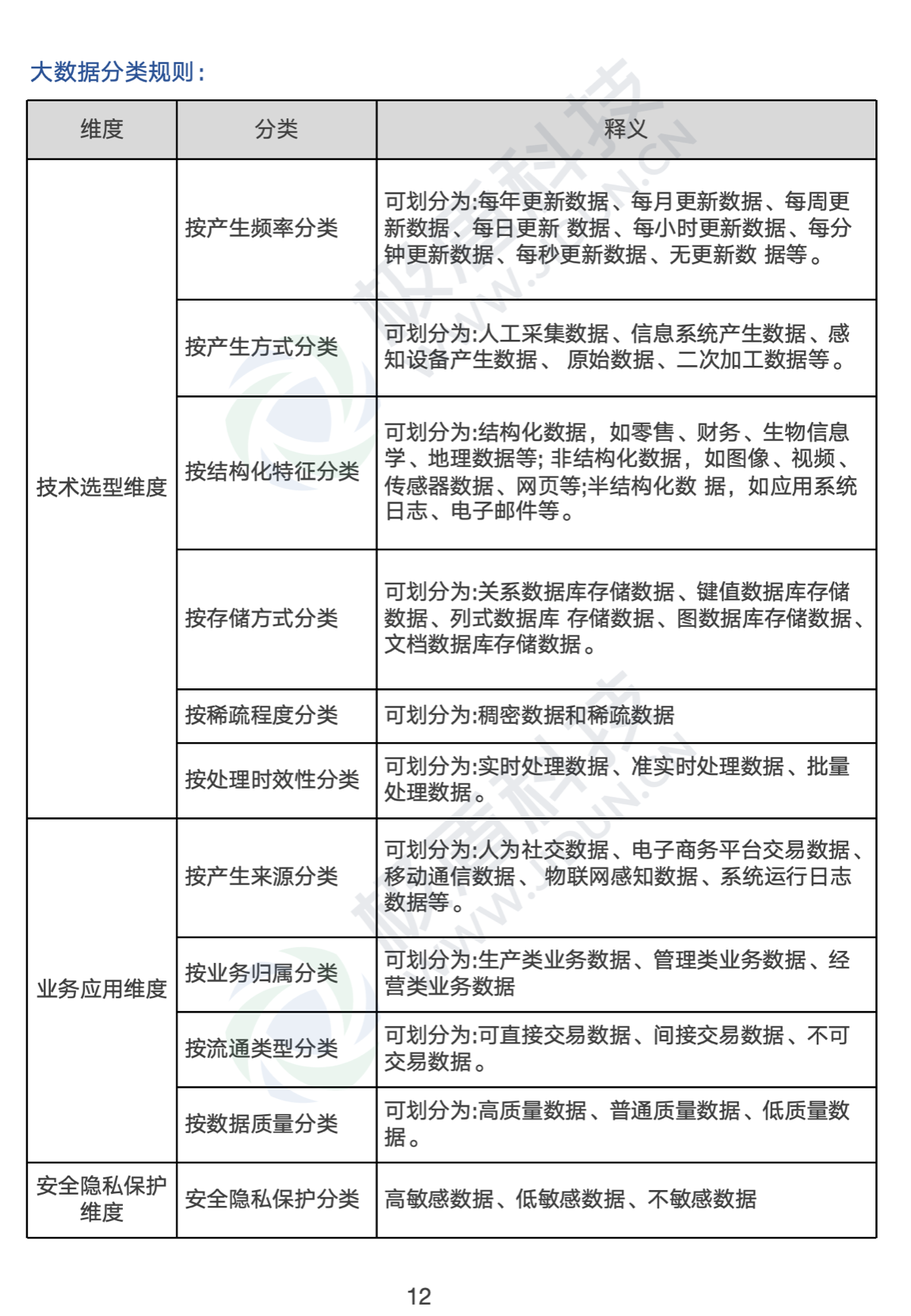
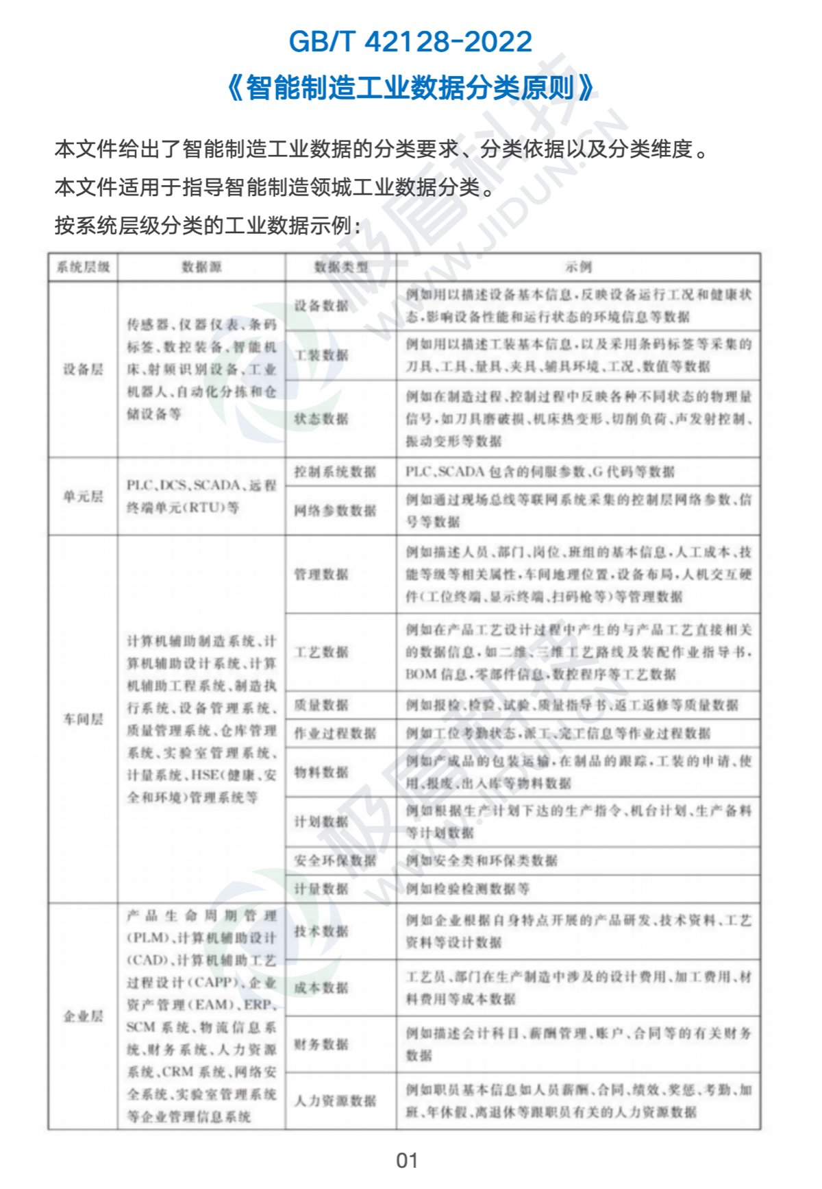
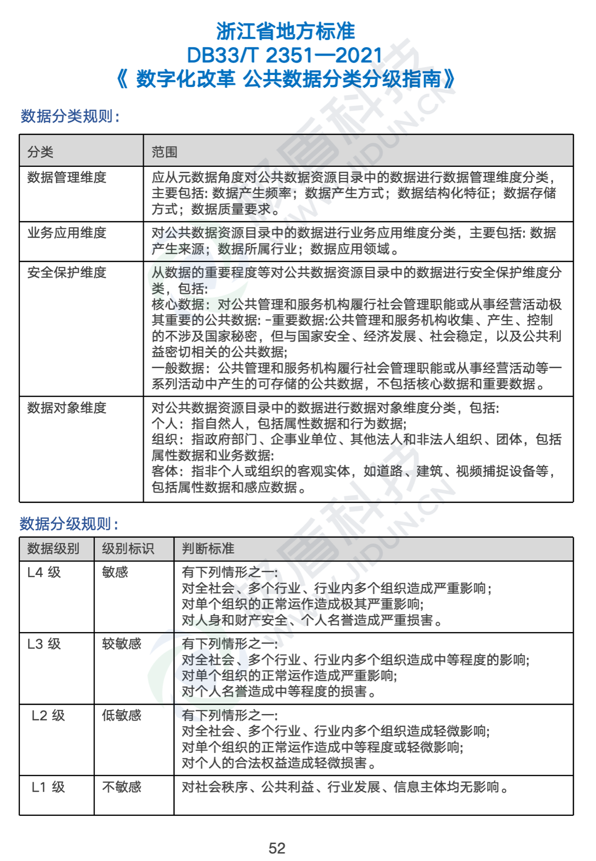
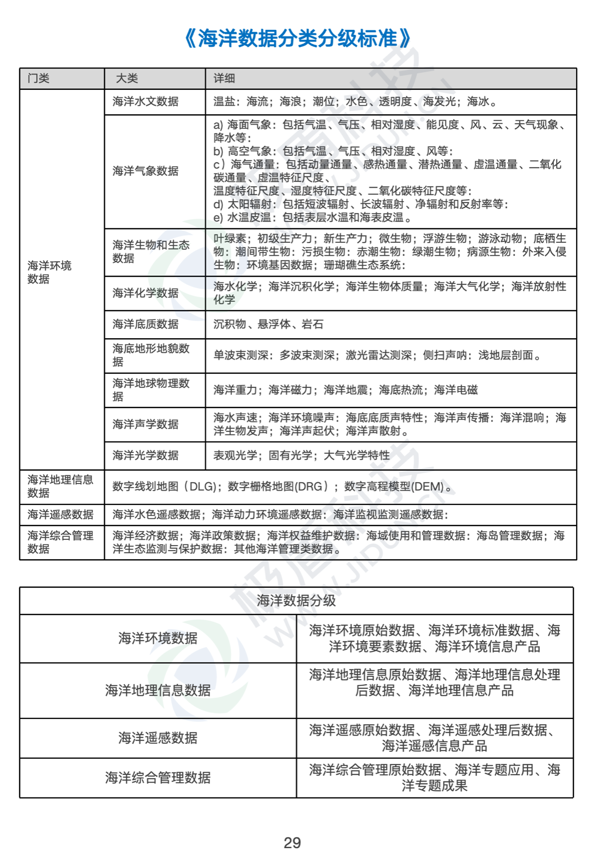
目前已有32 ,涉及金融、证券期货、医疗、电信、互联网、民航、工业、海洋、卷烟制造、能源、媒体、高校、政务13个行业,数据分类分级建设方向愈发明确。


如需下载最新标准汇编PDF完整版】,以及各项数据分类分级标准指南完整版,关注极盾科技微信公众号,回复“分类分级”即可下载。


声明:该文观点仅代表作者本人,转载请注明来自看雪