
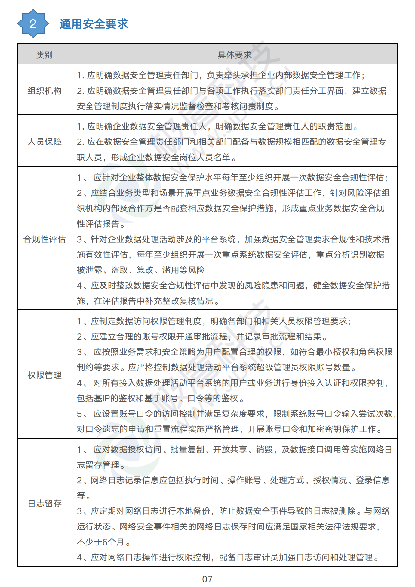
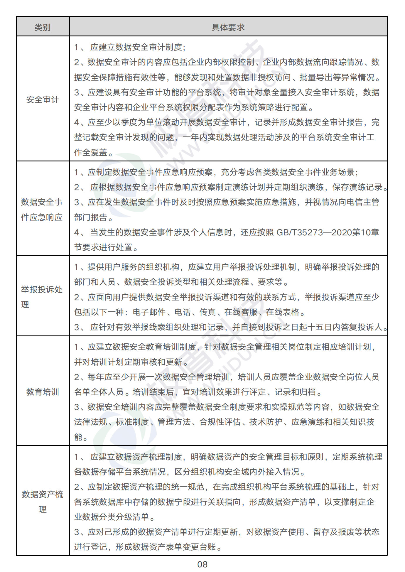
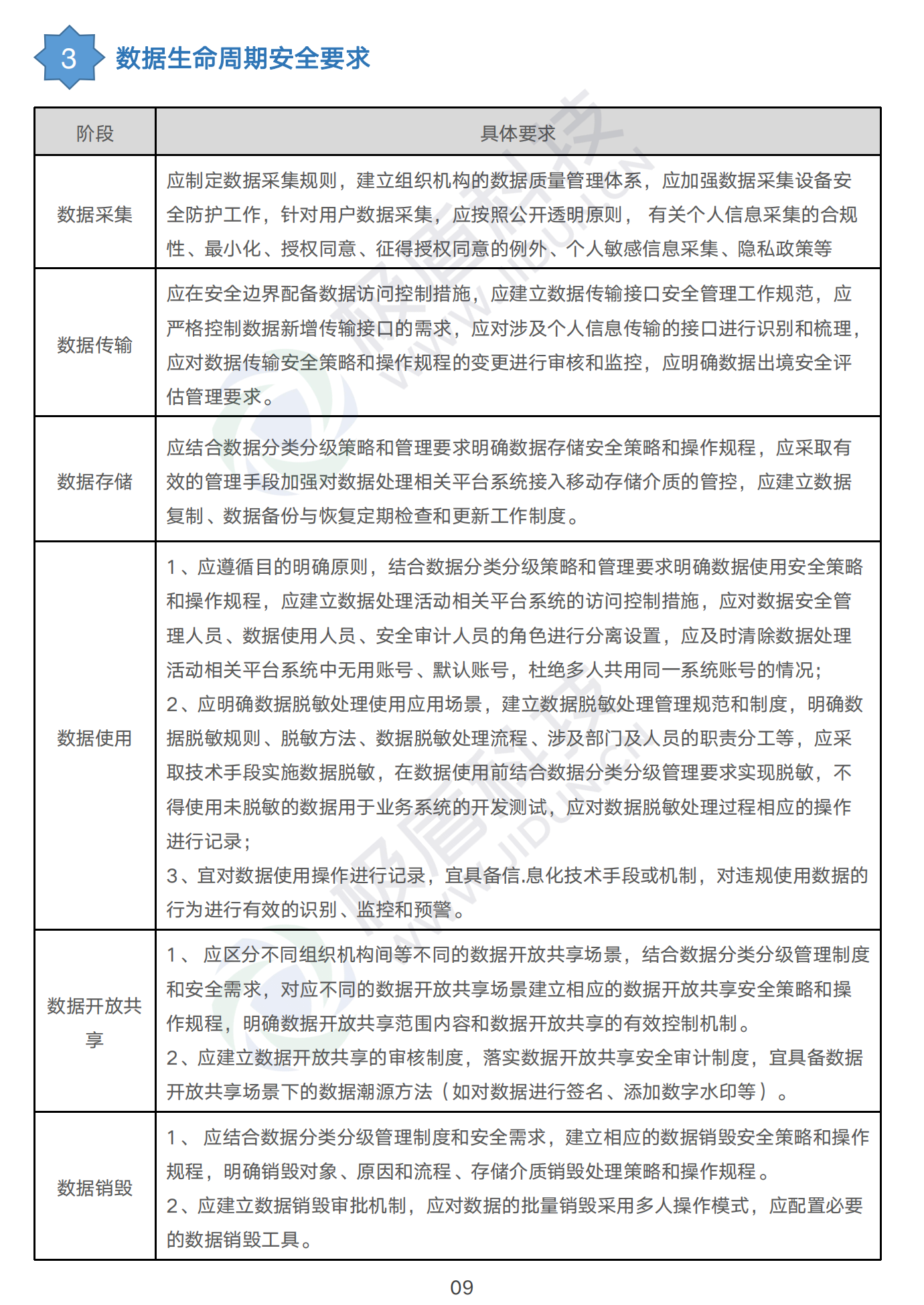
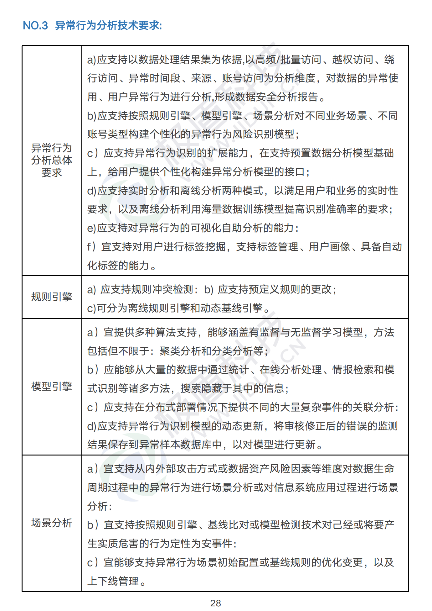
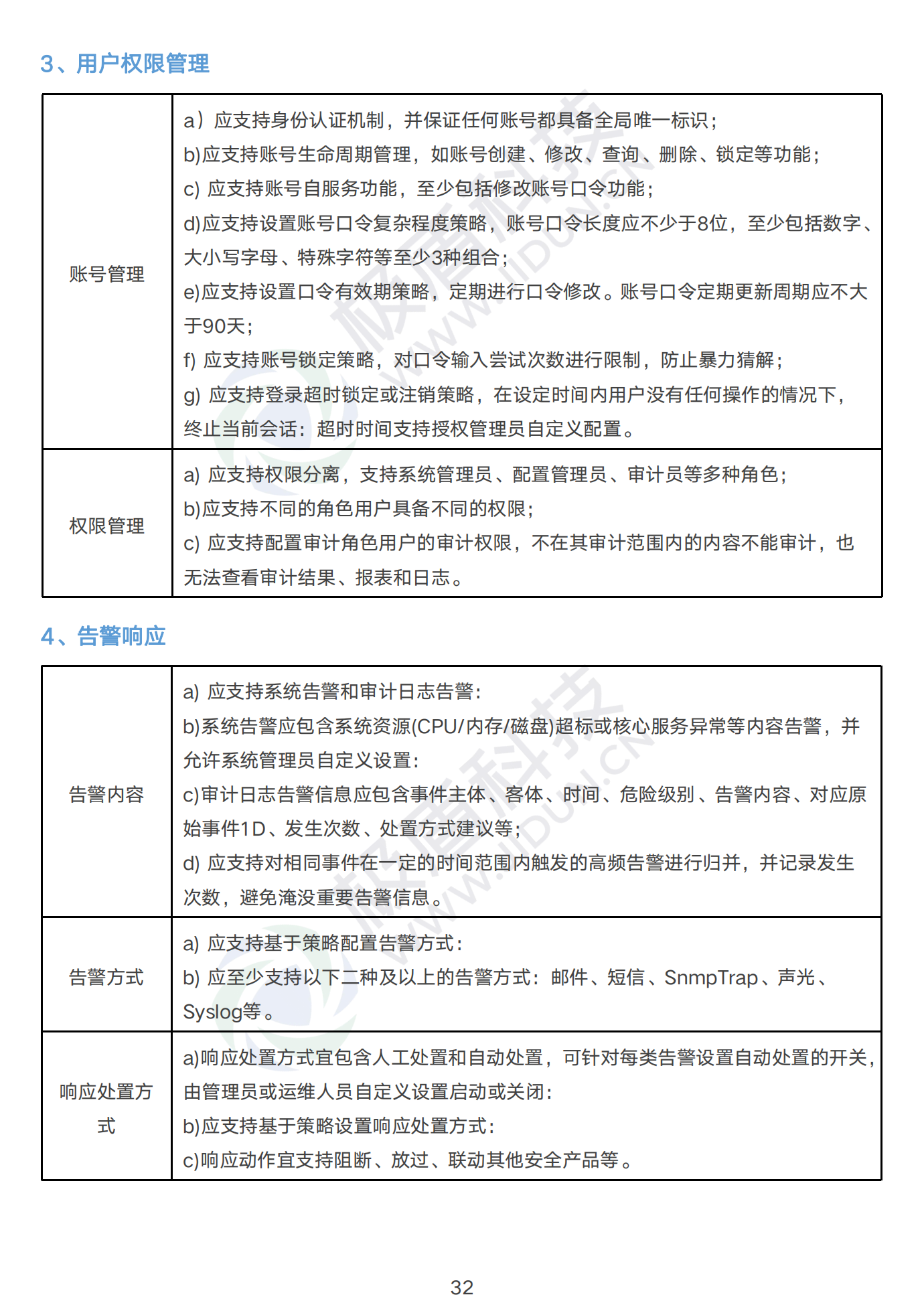
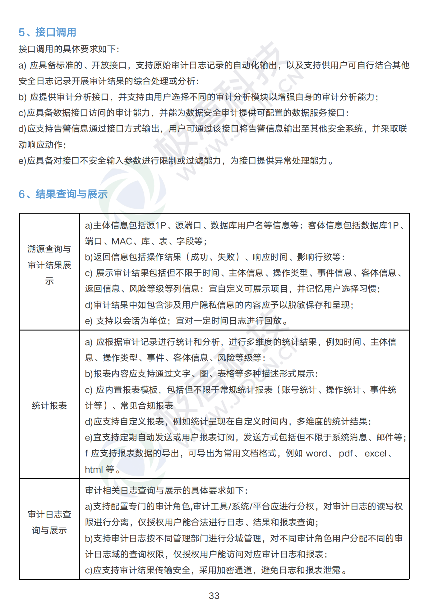
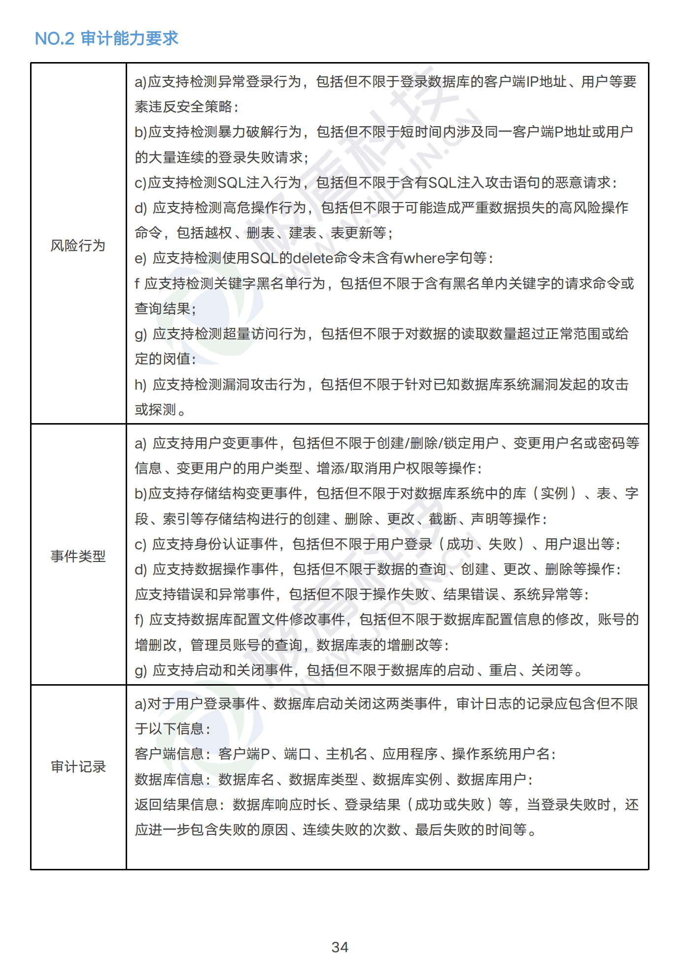
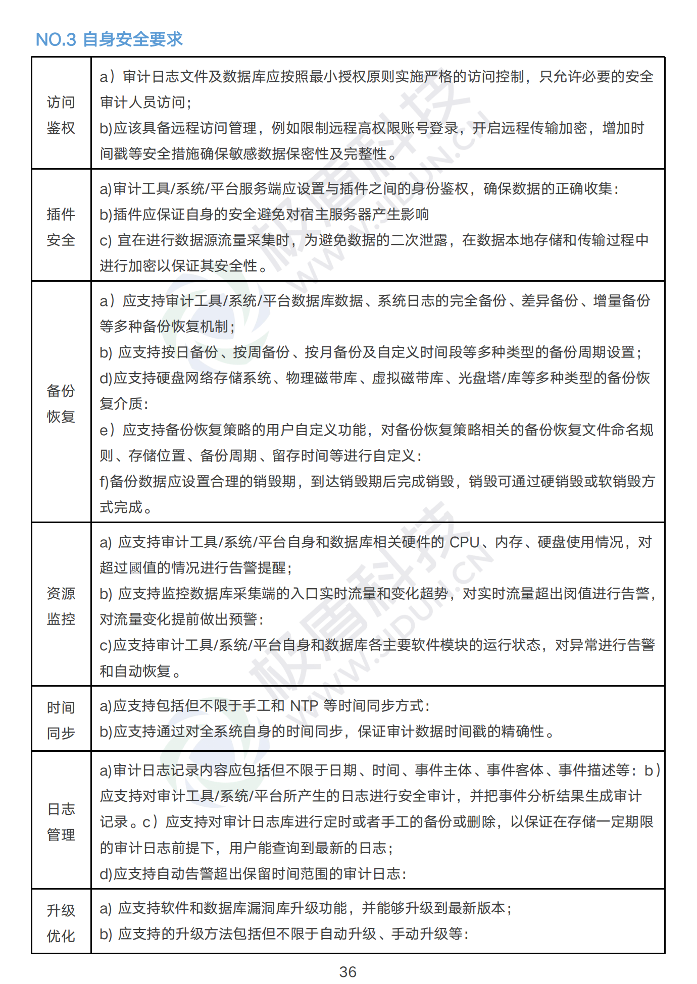
电信和互联网企业的主要数据安全问题:
一是违法违规收集和使用个人信息,如在个人不知情的情况下收集个人敏感信息、超出数据主体同意的范围使用个人信息等。
二是未采取有效的技术和管理措施保护数据,导致其收集或在运营中产生的重要数据被窃取、泄露、毁损等情况发生,从而对国家安全、公共利益和个人权益等构成威胁。
《网络安全法》、《数据安全法》、《个人信息保护法》的颁布实施,无疑将数据安全及个人隐私保护合规提升到新的关注高度。电信和互联网企业如何结合法律法规和监管部门要求及时发现企业数据安全问题所在,循序渐进提升数据安全管控能力成为亟需思考的问题。
本文将电信和互联网数据安全方面的标准规范进行总结汇编,希望对此领域感兴趣的同学能够起到一定借鉴作用。
如需下载标准汇编【PDF完整版】,以及各项电信和互联网行业数据安全标准完整版,关注“极盾科技”微信公众号,回复“电信和互联网”即可免费下载。


















































如需下载标准汇编【PDF完整版】,以及电信和互联网各项数据安全标准完整版,关注“极盾科技”微信公众号,回复“电信和互联网”即可下载。
